Blog
Te Dijo Te Amo 意味
see you again gif cute
tag editor in jquery
t カード デザイン 変え たい
such a long time lyrics post malone
strongly related to 意味
ti amo più di ieri e meno di domani film
see you again song download pagalworld mp4
sold out raithe laurence lyrics
西班牙语有多美 知乎
西班牙语零起点0 B2高级直达 全额奖学金班 西语入门课程 全部课程培训
西班牙语有多美 知乎
西班牙语零起点至精通 0 C2 6月班
2
Antologia Leyendas Y Mitologia Japonesa By Anapauarenas123 Issuu
2
Ti Amo の意味2つ 由来 Ti Amo は何語なのか 言葉の意味を知るならtap Biz
Yaoistas Por El Mundo 1000 Yaoi 首页 Facebook
Kylee Kyrie Talk And Song Practice 適当な弾き語り配信 한국어 日本語 English Francais Espanol Facebook
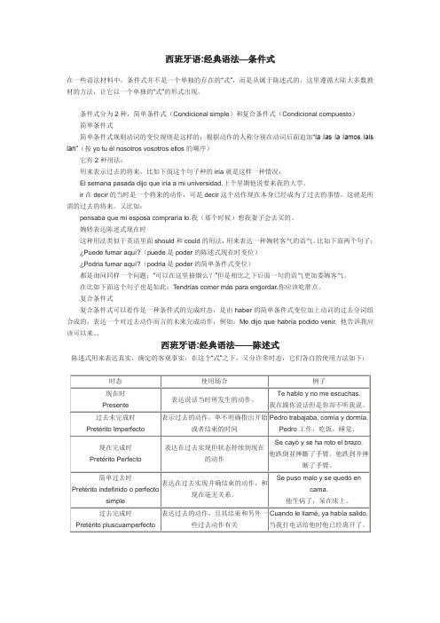
西班牙语语法大全 百度文库
Meli Princess Te Amo Comandante Reyes
スペイン語で 愛してる の言い方まとめ厳選20フレーズ Spin The Earth
Http Www Wenqujingdian Com Public Editor Attached File 20180606 20180606151559 88675 Pdf
现西第一册课程word版
我收藏的一百多首经典英语歌及歌词 Txt 百度文库
我收藏的一百多首经典英语歌及歌词 Txt 百度文库
2
Kotodama Exhibition Lyric Book By Para Site Issuu
Http Www Wenqujingdian Com Public Editor Attached File 20180721 20180721172353 90952 Pdf
Source :
pinterest.com
Random Posts
Put In Practice 意味
Put In 意味 英語
Point Of View Shot Example In Film
Sao アリス 可愛い イラスト
Please Let Me Live A Lazy Life Novel
Pound Against Yen Graph
Point Of View In Beloved
Rgb To Cmyk Gimp 2 8
Red Heart Black Background Hd Wallpaper
Season S Greetings And A Happy New Year
Psp バッテリー 膨張 原因
Red And Black Plaid Wallpaper
Rain Parade Crashing Dream Rar
See You Again Carrie Underwood Download Free
Sbs Executive Business Card ゴールド ラウンジ
Popeyes Chicken Sandwich Sold Out Again
Please Let Me Let Me Get What I Want Chords
Red Roses Black Background Hd Wallpaper
Red Black Wallpaper Background
Red And Black Wallpaper Iphone 11